ARTIGO ORIGINAL
MODELAGEM LÓGICA PARA AVALIAÇÃO DA EFETIVIDADE DE EQUIPES CONSULTÓRIO NA RUA NO CONTROLE DA TUBERCULOSE
LOGICAL MODELING FOR THE EVALUATION OF THE EFFECTIVENESS OF STREET CLINIC TEAMS IN TUBERCULOSIS CONTROL
MODELADO LÓGICO PARA LA EVALUACIÓN DE LA EFICACIA DE LOS EQUIPOS DE CONSULTORIO EN LA CALLE EN EL CONTROL DE LA TUBERCULOSIS
https://doi.org/10.31011/reaid-2024-v.98-n.2-art.2277
1Camila Priscila Abdias do Nascimento
2Erica Rayane Galvão de Farias
3Amanda Gomes Lopes Ferreira
4Érika Simone Galvão Pinto
1Universidade Federal do Rio Grande do Norte, Programa de Pós-graduação em Enfermagem. Natal, Rio Grande do Norte, Brasil. https://orcid.org/0000-0002-0245-2663.
2Universidade Federal do Rio Grande do Norte, Programa de Pós-graduação em Enfermagem. Natal, Rio Grande do Norte, Brasil. https://orcid.org/0000-0002-0192-7700.
3Universidade Federal do Rio Grande do Norte, Curso de Enfermagem. Programa de Pós-graduação em Enfermagem. Natal, Rio Grande do Norte, Brasil. https://orcid.org/0000-0002-8436-4850.
4Universidade Federal do Rio Grande do Norte, Programa de Pós-graduação em Enfermagem. Natal, Rio Grande do Norte, Brasil. https://orcid.org/0000-0003-0205-6633.
Autor correspondente
Camila Priscila Abdias do Nascimento
Universidade Federal do Rio Grande do Norte. Campus Universitário - Lagoa Nova, Natal - RN, Brasil. 59078-970.
E-mail: camilapriabd@gmail.com
Submissão: 01-06-2024
Aprovado: 12-06-2024
RESUMO
Objetivo: Elaborar um modelo lógico para avaliação da efetividade de equipes consultório na rua no controle da Tuberculose. Método: Estudo descritivo, exploratório, de corte transversal, com abordagem mista. Utilizou-se o referencial STROBE (da rede EQUATOR) para estudos observacionais em epidemiologia. Realizado em 2020, em plena pandemia da Covid-19, no período compreendido entre os meses de agosto e outubro, no âmbito da atenção primária à saúde, na cidade do Natal, Rio Grande do Norte, Brasil, com três equipes de Consultórios na Rua que atuam em dois Distritos Sanitários municipais. Resultados: Os participantes tinham um média de idade de 36,64 anos e tempo médio de atuação profissional na equipe de consultório na rua de 2,45 anos. Constatou-se que o grau de implantação das Equipes de Consultório na Rua em Natal, Rio Grande do Norte, foi classificado como implantado (76,79%). Em relação às dimensões Estrutura e Processo, elas foram consideradas como parcialmente implantada (72,32%) e implanta (81,75%). Conclusão: A elaboração do modelo lógico-operacional permitiu uma visualização e compreensão abrangente da estrutura dessas equipes e das ações empreendidas para cuidar das pessoas em situação de rua (PSR) que enfrentam a Tuberculose. A atuação das eCnaR tem papel crucial no acesso dos PSR aos serviços de saúde, possibilitando diagnóstico precoce, tratamento, acompanhamento e recuperação dos usuários com TB. Adicionalmente, esse estudo também amplia a visibilidade das eCnaR que atendem a essa população.
Palavras-chave: Tuberculose. Pessoas Mal Alojadas. Equipe de Assistência ao Paciente. Avaliação em Saúde. Efetividade.
ABSTRACT
Objective: To develop a logical model to evaluate the effectiveness of street clinic teams in controlling Tuberculosis. Method: Descriptive, exploratory, cross-sectional study with a mixed approach. The STROBE guideline (from the EQUATOR network) for observational studies in epidemiology was used. Conducted in 2020, during the Covid-19 pandemic, between August and October, within primary health care, in the city of Natal, Rio Grande do Norte, Brazil, with three street clinic teams operating in two municipal health districts. Results: Participants had an average age of 36.64 years and an average professional experience of 2.45 years in the street clinic team. The implementation level of the Street Clinic Teams in Natal, Rio Grande do Norte, was classified as implemented (76.79%). Regarding the Structure and Process dimensions, they were considered partially implemented (72.32%) and implemented (81.75%), respectively. Conclusion: The development of the logical-operational model provided a comprehensive visualization and understanding of the structure of these teams and the actions undertaken to care for homeless people (HP) facing Tuberculosis. The role of street clinic teams is crucial in providing HP access to health services, enabling early diagnosis, treatment, follow-up, and recovery of TB patients. Additionally, this study also enhances the visibility of the street clinic teams that serve this population.
Keywords: Tuberculosis. Ill-Housed Persons. Patient Care Team. Health Evaluation. Effectiveness.
RESUMEN
Objetivo: Elaborar un modelo lógico para evaluar la efectividad de los equipos de consultorios en la calle en el control de la Tuberculosis. Método: Estudio descriptivo, exploratorio, transversal, con enfoque mixto. Se utilizó la guía STROBE (de la red EQUATOR) para estudios observacionales en epidemiología. Realizado en 2020, durante la pandemia de Covid-19, entre agosto y octubre, en el ámbito de la atención primaria de salud, en la ciudad de Natal, Rio Grande do Norte, Brasil, con tres equipos de Consultorios en la Calle que operan en dos distritos sanitarios municipales. Resultados: Los participantes tenían una edad promedio de 36.64 años y una experiencia profesional promedio de 2.45 años en el equipo de consultorio en la calle. El nivel de implementación de los Equipos de Consultorio en la Calle en Natal, Rio Grande do Norte, se clasificó como implementado (76.79%). En cuanto a las dimensiones de Estructura y Proceso, se consideraron parcialmente implementadas (72.32%) e implementadas (81.75%), respectivamente. Conclusión: La elaboración del modelo lógico-operacional permitió una visualización y comprensión integral de la estructura de estos equipos y de las acciones emprendidas para cuidar a las personas en situación de calle (PSC) que enfrentan la Tuberculosis. La actuación de los equipos de consultorio en la calle es crucial para proporcionar acceso a los servicios de salud a las PSC, permitiendo el diagnóstico precoz, tratamiento, seguimiento y recuperación de los pacientes con TB. Además, este estudio también mejora la visibilidad de los equipos de consultorios en la calle que atienden a esta población.
Palabras clave: Tuberculosis. Personas con Mala Vivienda. Grupo de Atención al Paciente. Evaluación en Salud.
INTRODUÇÃO
A tuberculose (TB) é uma doença infecciosa com elevada magnitude mundial. Segundo dados do relatório global de TB, em 2021, cerca de 10,6 milhões de casos novos foram registrados no mundo, um aumento de 3,6% em comparação ao ano anterior. Além disso, o número global de óbitos causados por TB foi de 1,4 milhão, denotando o dobro das mortes causadas pelo HIV/AIDS, que ficaram em 0,65 milhão.1
Diante desse cenário desafiador, faz-se necessário produzir pesquisa sobre avaliações das ações, estratégias e programas de controle da tuberculose, com foco no objeto avaliado e na resposta que se pretende obter. A avaliação de um programa de saúde se fundamenta em três componentes: estrutura, processo e resultado. Assim, a avaliação das ações de controle da TB, desenvolvidas por equipes de consultórios na rua, centradas na qualidade do cuidado das pessoas em vulnerabilidade, desponta-se como ferramenta necessária para gestão em saúde.2
O modelo lógico (LM) é um esquema visual que permite conceituar os vínculos entre estruturas, processos e resultados que o programa pretende alcançar e pode ser o primeiro passo no planejamento de uma avaliação. O desenvolvimento de um modelo lógico facilita o planejamento das ações e a gestão do próprio programa, proporcionando aos gestores uma compreensão detalhada de seus aspectos implícitos, descrevendo os principais elementos que o programa deve conter para funcionar de maneira ideal, como as metas do programa e os objetivos estabelecidos.3
Diante da necessidade de aprimorar as estratégias de controle da Tuberculose em populações vulneráveis atendidas por equipes de Consultório na Rua, surge a indagação sobre como desenvolver um modelo lógico eficaz para avaliar a efetividade dessas equipes no contexto do controle da TB, considerando tanto os aspectos estruturais quanto os processos desenvolvidos por essas equipes. Quais são os elementos-chave desse modelo lógico que permitirão uma avaliação abrangente e embasada da efetividade das ações de controle da TB realizadas por essas equipes, e como esse modelo pode contribuir para o aprimoramento da gestão e execução das estratégias de controle da TB?
OBJETIVO
Elaborar um modelo lógico para avaliação da efetividade de equipes consultório na rua no controle da Tuberculose.
MÉTODO
Trata-se de um estudo descritivo, exploratório, de corte transversal, com abordagem mista. Utilizou-se o referencial STROBE (da rede EQUATOR) para estudos observacionais em epidemiologia.
O estudo foi realizado em 2020, em plena pandemia da Covid-19, no período compreendido entre os meses de agosto e outubro, no âmbito da atenção primária à saúde, na cidade do Natal, Rio Grande do Norte, Brasil, com três equipes de Consultórios na Rua que atuam em dois Distritos Sanitários municipais. Dentre as quais, duas atuam no distrito Leste, com subsídio das unidades básicas de saúde São João e Mãe Luiza, e são responsáveis por doze bairros. E a terceira equipe, apoiada na unidade básica de saúde Ponta Negra, assiste sete bairros do distrito sul.
Ademais, as três equipes de Consultórios na Rua atendem em média 300 pessoas em situação de rua por mês. Entretanto, o município de Natal possui cinco distritos sanitários. Além dos anteriores, têm-se os distritos oeste, norte I e norte II. O último Plano Municipal de Saúde publicizado, vigente de 2018 a 2021, apresentava como 16° meta a implantação de três novas equipes de Consultório na Rua, a fim de suprir os distritos sanitários descobertos, mas, até abril de 2023, tal meta ainda não foi alcançada.4
Os atendimentos das equipes dos Consultórios na Rua ocorrem nas segundas às sextas-feiras, das 14 h às 20 horas. O horário de trabalho das equipes é justificado pela necessidade de atender o máximo de usuários, já que a maioria deles são durminhocos matinais, outros são pedintes, catadores de recicláveis ou exercem outras atividades econômicas.
O itinerário terapêutico é organizado de acordo com pontos físicos estratégicos. A equipe de Ponta Negra inicia seu percurso a partir de um estabelecimento comercial localizado às margens da BR-101, enquanto as equipes São João e Mãe Luísa partem de suas respectivas unidades básicas de saúde. O transporte dos profissionais é efetuado por motoristas em regime de contrato com a Secretária Municipal de Saúde do Natal–RN.
Participaram deste estudo onze profissionais de saúde que integravam as equipes de Consultórios na Rua, em Natal–RN. Realizou-se, de início, um pedido formal, ao gestor municipal de saúde e aos gestores das unidades básicas de saúde, para autorização à participação das equipes neste estudo. Assim, nossa solicitação recebeu parecer favorável de ambos os gestores.
Para delimitação dos participantes, aplicaram-se como critérios de inclusão: estar vinculado como profissional de saúde à equipe de Consultório na Rua, do município de Natal–RN, e aceitar participar voluntariamente. E como critério de exclusão, tem-se: profissionais que estiveram de licença das atividades laborais, seja por saúde ou férias.
A coleta de dados ocorreu em 2020, em três etapas: envio de questionário eletrônico autoaplicável; entrevistas individuais com participantes e consulta aos documentos normativos Federais e do município de Natal na fase de elaboração do modelo lógico.
Cada etapa da coleta de dados usou instrumento específico construído pela equipe de pesquisa para este estudo e baseado na literatura e nos objetivos da investigação.
A primeira etapa, envio de questionário eletrônico e recebimento das respostas, foi realizada em 30 dias. Este instrumento foi construído no Google Forms e disponibilizado via link para convite à participação dos profissionais, os quais confirmavam sua participação no estudo, a partir da assinatura dos termos consentimento livre e esclarecido e consentimento de voz.
O questionário contou com 29 questões objetivas distribuídas em duas partes. A primeira com vistas à caracterização dos participantes e a segunda referente às dimensões Estrutura e Processo das equipes de consultório na rua, que atuam na cidade do Natal–RN. As questões objetivas são de múltipla escolha com resposta única, estas foram metrificadas mediante escala Likert, à qual foi atribuído um valor entre “um” e “cinco”. Os escores de interpretação da escala consistiram em “nunca”, “quase nunca”, “às vezes”, “quase sempre” e “sempre”. Assim, a resposta mais favorável recebia o maior valor e menos favorável recebia o menor valor.
Na dimensão Estrutura, os profissionais foram questionados a respeito dos recursos humanos, físicos e materiais disponíveis para as equipes de consultório na rua. Em relação à dimensão Processo, foram questionados sobre as atividades desenvolvidas pelas equipes de consultório na rua, relativas ao controle da Tuberculose na população em situação de rua.
Na segunda etapa, as entrevistas foram realizadas agendamento prévio e conforme o horário disponibilizado por cada participante. As entrevistas ocorreram individualmente por meio de ligação telefônica, em virtude do isolamento social exigido na pandemia do Covid-19, com duração média de 15 minutos. Estas foram gravadas em mídia digital do aparelho celular utilizado e transcritas na íntegra pela entrevistadora responsável.
Na terceira etapa, ocorreu a produção de modelo lógico para avaliação da efetividade de equipes consultório na rua, do município de Natal–RN, no controle da Tuberculose. Dessarte, o manual ministerial de recomendações para controle da tuberculose no Brasil, edição de 2019, o livro (Re)desenhando a Rede de Saúde na Cidade do Natal e o Plano Municipal de Saúde, documentos da gestão municipal, foram utilizados para seleção dos itens que compuseram o modelo lógico. Os itens foram organizados na tríade Estrutura, Processo e Resultado, conforme referencial adotado para avaliação das ações e serviço de saúde.2,4,5
Para a análise dos dados foram consideradas as análises dos dados quantitativos e qualitativos. Os dados quantitativos foram digitados no software Statistical Package for the Social Sciences (SPSS), versão 22.0 IBM, analisados por estatística descritiva e apresentados em frequências absolutas e relativas.
Os resultados dos questionários possibilitam a identificação e caracterização de variáveis, divididas em dimensão, subdimensão e seus respectivos itens, as quais foram utilizadas na construção do modelo lógico.
Para elaborar o modelo lógico, proposto neste estudo, foi preciso avaliar o grau de implantação das equipes de consultório na rua. Para isso, adotou-se a taxonomia composta por quatro categorias: não implantado (0% a 25%); incipiente (26% a 50%); parcialmente implantado (51% a 75%) e implantado (76% a 100%). Por fim, para calcular a pontuação final e seu percentual, o Escore Final foi obtido dividindo-se a pontuação obtida pela pontuação máxima e multiplicando o resultado por 100.6
A pesquisa contemplou os preceitos éticos em investigações com seres humanos e está conforme as orientações para procedimentos em pesquisas com qualquer etapa em ambiente virtual, visando preservar a proteção, segurança e os direitos dos participantes de pesquisa.7
RESULTADOS
Os profissionais participantes deste estudo constituíram-se de 11 profissionais de saúde, das equipes de consultório na rua da cidade de Natal. A figura 1 apresenta a distribuição e a composição dessas equipes.
Figura 1 – Distribuição e composição das Equipes de Consultório na Rua do Município de Natal–RN, Brasil, 2024.
Fonte: Autoria própria, 2024.
Os participantes tinham uma média de idade de 36,64 anos com desvio padrão de 8,65, idade mínima e máxima de 28 e 55 anos, respectivamente, e tempo médio de atuação profissional na equipe de consultório na rua de 2,45 anos. A respeito da variável sexo, 85,71% (n= 12) eram mulheres e 14,29% eram homens (n= 2). Em relação à categoria profissional, 78,57% (n= 6) eram técnicos de enfermagem, 28,57% (n= 4) eram enfermeiros, 14,29% (n = 2) psicólogos, 7,14% (n = 1) médico e 7,14% (n = 1) assistente social. No que se refere à escolaridade, 50% (n = 7) realizaram especialização, 28,57% (n= 4) tinham apenas formação técnica, 14,29% (n = 2) possuíam graduação e 7,14% (n= 1) concluiu o curso de mestrado.
Com base nos dados analisados, constatou-se que o grau de implantação das Equipes de Consultório na Rua em Natal, Rio Grande do Norte, foi classificado como implantado (76,79%). Em relação às dimensões Estrutura e Processo, elas foram consideradas como parcialmente implantada (72,32%) e implantada (81,75%) respectivamente.
Tabela 1 - Classificação do Grau de Implantação das Equipes de Consultório na Rua que Atendem as Pessoas que Vivem com Tuberculose em Natal–RN, Brasil, 2023.
|
Variáveis |
Escore |
Classificação do grau |
||
|
Esperado |
Obtido |
Grau de implantação |
||
|
Total |
100.00 |
76.79 |
76.79 |
Implantado |
|
1. ESTRUTURA |
55.00 |
40.00 |
72.73 |
Parcialmente Implantado |
|
Recursos Humanos |
5.00 |
5.00 |
100.00 |
Implantado |
|
Recursos Materiais |
5.00 |
3.21 |
64.29 |
Parcialmente implantado |
|
1. Dispõe de pote para exame de escaro |
5.00 |
3.57 |
71.43 |
Parcialmente Implantado |
|
2. Dispõe de caixa térmica/isopor |
5.00 |
2.86 |
57.14 |
Parcialmente Implantado |
|
3. Dispõe de ficha e-sus |
5.00 |
4.64 |
92.86 |
Implantado |
|
4. Dispõe de ficha de notificação do Sistema de Informação de Agravos |
5.00 |
4.64 |
92.86 |
Implantado |
|
5. Dispõe de Ficha de Acompanhamento do Sistema de Informação de Agravo de Notificação/TB |
5.00 |
3.21 |
64.29 |
Parcialmente Implantado |
|
6. Dispõe de livro de registro de caso |
5.00 |
4.64 |
92.86 |
Implantado |
|
7. Dispõe de panfletos educativos |
5.00 |
1.43 |
28.57 |
Incipiente |
|
8. Dispõe de cartão de acompanhamento do Tratamento Diretamente Observado |
5.00 |
2.50 |
50.00 |
Incipiente |
|
9. Dispõe de medicação Tuberculostática |
5.00 |
3.21 |
64.29 |
Parcialmente Implantado |
|
10. Dispõe de máscara cirúrgica |
5.00 |
5.00 |
100.00 |
Implantado |
|
11. Dispõe de Máscara N 95 ou PFF2 |
5.00 |
4.29 |
85.71 |
Implantado |
|
2. PROCESSO |
45.00 |
36.79 |
81.75 |
Implantado |
|
1. Realização do diagnóstico |
5.00 |
3.93 |
78.57 |
Implantado |
|
2. Coleta e orientação de exames |
5.00 |
3.57 |
71.43 |
Parcialmente Implantado |
|
3. Realização de consultas |
5.00 |
4.64 |
92.86 |
Implantado |
|
4. Dispensação de medicamentos |
5.00 |
4.64 |
92.86 |
Implantado |
|
5. Realização do tratamento diretamente observado (TDO) |
5.00 |
2.86 |
57.14 |
Parcialmente Implantado |
|
6. Busca de sintomático respiratório (SR) |
5.00 |
4.64 |
92.86 |
Implantado |
|
7. Preenchimento do Livro de Registros e Acompanhamento de Tratamento dos Casos de TB |
5.00 |
3.93 |
78.57 |
Implantado |
|
8. Preenchimento do Livro de Registro de SR |
5.00 |
3.93 |
78.57 |
Implantado |
|
9. Realização de notificação dos casos |
5.00 |
4.64 |
92.86 |
Implantado |
Fonte: Autoria própria, 2024.
Na dimensão da estrutura, foram avaliadas as subdimensões de recursos humanos e recursos materiais, sendo a primeira classificada como totalmente implantada (100%) e a segunda como parcialmente implantada (72,73%). No que diz respeito à dimensão do processo, a subdimensão avaliada refere-se às atividades operacionais, classificadas como implantadas (81,75%).
Na dimensão Estrutura, a subdimensão avaliada diz respeito aos recursos humanos e materiais necessários para as atividades e ações desenvolvidas pelas Equipes de Consultório na Rua que atendem pessoas que vivem com Tuberculose. Nessa subdimensão, foram avaliados doze itens (100%). Destes, seis itens (50,00%) foram classificados como implantados, tais como recursos humanos, ficha E-sus, ficha de notificação do Sistema de Informação de Agravos, busca de sintomático respiratório e a disponibilização de máscara cirúrgica, N95 ou PFF.
Ademais, quatro itens foram classificados como parcialmente implantados, como a disponibilidade do pote para exame de escarro, caixa térmica/isopor, ficha de Acompanhamento do Sistema de Informação de Agravo de Notificação de Tuberculose e a medicação Tuberculostática (33,33%). Por fim, os itens panfletos educativos e cartão de acompanhamento do Tratamento Diretamente Observado foram classificados como incipientes (16,16%).
Na dimensão Processo, a subdimensão avaliada refere-se às atividades operacionais, nas quais foram avaliados nove itens (100%). Desse modo, sete destes (77,77%) classificam-se como implantados e estão relacionados ao diagnóstico, as consultas, a dispersão de medicamentos, as buscas por sintomáticos respiratórios, o preenchimento do livro de casos e as notificações. Além disso, os outros dois itens (22,22%) classificaram-se como parcialmente implantados, sendo eles a realização da coleta e/ou orientação de exames e o Tratamento Diretamente Observado.
Tabela 2 – Distribuição dos Itens e Grau de Implantação Identificados nas Equipes de Consultório na Rua que Atendem Pessoas com Tuberculose em Natal–RN, Brasil, 2024.
|
Dimensão e Critérios |
Itens avaliados N |
Grau de implantação |
||||||||
|
Não implantando |
Implantação Incipiente |
Parcialmente implantado |
Totalmente Implantado |
|||||||
|
N (%) |
N (%) |
N (%) |
N (%) |
|||||||
|
Estrutura |
12[1] |
- |
02 (16,16)* |
04 (33,33)* |
06 (50,00)* |
|||||
|
Recursos Humanos |
1 |
- |
- |
- |
1 |
|||||
|
Recursos Materiais |
|
- |
- |
- |
- |
|||||
|
1. Dispõe de pote para exame de escaro |
1 |
- |
- |
1 |
- |
|||||
|
2. Dispõe de caixa térmica/isopor |
1 |
- |
- |
1 |
- |
|||||
|
3. Dispõe de ficha e-sus |
1 |
- |
- |
- |
1 |
|||||
|
4. Dispõe de ficha de notificação do Sistema de Informação de Agravos |
1 |
- |
- |
- |
1 |
|||||
|
5. Dispõe de Ficha de Acompanhamento do Sistema de Informação de Agravo de Notificação/TB |
1 |
- |
- |
1 |
- |
|||||
|
6. Dispõe de livro de registro de caso |
1 |
- |
- |
- |
1 |
|||||
|
7. Dispõe de panfletos educativos |
1 |
- |
1 |
- |
- |
|||||
|
8. Dispõe de cartão de acompanhamento do Tratamento Diretamente Observado |
1 |
- |
1 |
- |
- |
|||||
|
9. Dispõe de medicação Tuberculostática |
1 |
- |
|
1 |
- |
|||||
|
10. Dispõe de máscara cirúrgica |
1 |
- |
- |
- |
1 |
|||||
|
11. Dispõe de Máscara N 95 ou PFF2 |
1 |
- |
- |
- |
1 |
|||||
|
Processo |
9* |
- |
- |
2 (22,22)* |
7 (77,78)* |
|||||
|
1. Realização o diagnóstico |
1 |
- |
- |
- |
1 |
|||||
|
2. Realização da coleta e orientação de exames |
1 |
- |
- |
1 |
- |
|||||
|
3. Realização de consultas |
1 |
- |
- |
- |
1 |
|||||
|
4. Dispensação de medicamentos |
1 |
- |
- |
- |
1 |
|||||
|
5. Realização do tratamento diretamente observado (TDO) |
1 |
- |
- |
1 |
- |
|||||
|
6. Busca de sintomático respiratório (SR) |
1 |
- |
- |
- |
1 |
|||||
|
7. Preenchimento do Livro de Registros e Acompanhamento de Tratamento dos Casos de TB |
1 |
- |
- |
- |
1 |
|||||
|
8. Preenchimento do Livro de Registro de SR |
1 |
- |
- |
- |
1 |
|||||
|
9. Realização da notificação dos casos |
1 |
- |
- |
- |
1 |
|||||
|
Total* |
21* |
- |
2 (10,00)* |
6 (30,00)* |
13 (65,00)* |
|||||
|
Fonte: Autoria própria, 2024.
|
||||||||||
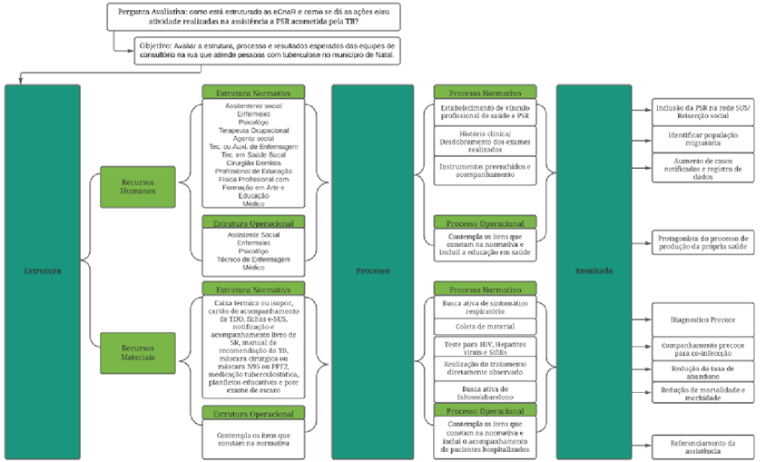
O modelo lógico operacional foi construído através do manual de recomendações para controle da tuberculose no Brasil. Foram utilizadas as dimensões Estrutura-Processo-Resultado para a representação visual das ações de rastreamento e controle da tuberculose por equipes consultório na rua atuantes em Natal–RN.
Com relação à Estrutura foram identificadas duas subunidades: recursos materiais e recursos humanos. Em relação ao Processo identificaram-se as atividades desenvolvidas por meio da busca ativa de casos sintomáticos, coleta de material, teste para HI, hepatites viriais e sífilis, realização do TDO, busca ativa de faltoso/abandono, estabelecimento de vínculo entre profissional de saúde e PSR, história clínica e desdobramento dos exames realizados e preenchimentos dos instrumentos da vigilância como ficha e-SUS, ficha de notificação do SINAN e livro de sintomático respiratório.
Na figura 2 observa-se o modelo lógico operacional construído através do manual de recomendação de controle de tuberculose do MS, 2019, dos resultados encontrados na pesquisa de campo com as Equipes de Consultório na Rua de Natal.
Figura 2 - Modelo Lógico Operacional das Equipes Consultório na Rua para Controle da Tuberculose em Natal, RN, Brasil, 2023.
Fonte: Autoria própria (2024)
DISCUSSÃO
A caracterização dos participantes deste estudo revelou um perfil multifacetado que reflete a abordagem multiprofissional adotada nas Equipes de Consultório na Rua, corroborando achados anteriores que destacam a diversidade de competências necessárias para lidar com a complexidade do controle da Tuberculose.8,9
No que tange ao grau de implantação das Equipes de Consultório na Rua em Natal–RN, observou-se que, globalmente, elas foram classificadas como implantadas. Isso indica que, de maneira geral, as equipes estão executando suas atividades e operações dentro do esperado para o controle da Tuberculose.
A atual rede de serviços disponível para o cuidado das pessoas em situação de rua está estruturada para proporcionar um cuidado que seja orientado pelos seus modos de circulação pelas ruas, suas histórias individuais, suas formas de construir suas vidas e residir na cidade. Uma mudança significativa ocorreu em 2011, quando o termo "Consultório de Rua" foi alterado para "Consultório na Rua". Essa modificação visava transformar a abordagem tradicional, que muitas vezes resultava na "captura" e internação de pessoas consideradas problemáticas, frequentemente encaminhadas para instituições privadas que lucravam com a situação.10,11
Ademais, a mudança de nome teve como propósito fazer com que os consultórios na rua adotassem uma abordagem mais acolhedora, capaz de atender às variadas demandas apresentadas pela população de rua, de maneira a proporcionar um sentimento de apoio aos usuários. Além disso, essa abordagem deve estar alinhada à perspectiva de redução de danos, trabalhando em conjunto com os demais serviços integrados à rede do Sistema Único de Saúde (SUS).10
Ao explorar a dimensão Estrutura, percebeu-se que a subdimensão de recursos humanos estava totalmente implantada, o que ressalta a importância dos profissionais de saúde para o funcionamento adequado das equipes. Entretanto, a subdimensão de recursos materiais apresentou variações, com alguns itens, como a disponibilidade de pote para exame de escarro e caixa térmica/isopor, sendo classificados como parcialmente implantados. Esse resultado destaca a necessidade de fortalecer a provisão de recursos materiais para garantir a eficiência das operações das equipes, alinhando-se com estudos que também identificaram disparidades semelhantes.
Em consonância, é possível perceber as dificuldades enfrentadas pelas equipes nas Unidades para a manutenção das ações de controle da Tuberculose. Um estudo revelou a escassez de recursos e pessoal como obstáculos principais para uma assistência a saúde adequada. Um dos participantes expressou que o excesso de trabalho e a ausência de profissionais atendendo dificultava a eficiência da assistência prestada.12
No que concerne à dimensão Processo, as atividades operacionais das equipes foram, em sua maioria, classificadas como implantadas, reforçando a importância das Equipes de Consultório na Rua no Controle da Tuberculose. Assim, fundamentada em interações dialógicas e de escuta, uma equipe comprometida em superar dificuldades busca construir uma abordagem de atendimento desvinculada do simples assistencialismo, desenvolvendo laços e desafiando a rede em prol do cuidado integral que se concretiza nas ruas.9
De acordo com um estudo de revisão de literatura, cujo objetivo era de discutir como surgiu e como são realizadas as ações do Consultório na Rua, foi possível identificar que, ao mesmo tempo, em que os consultórios de rua são vistos como facilitadores do acesso da população em situação de vulnerabilidade as Unidades Básicas de Saúde (UBS), também constatou-se que há a falta de especialização da equipe em relação ao acolhimento dessa população, que termina sendo adquirido por meio da experiência, na qual o atendimento termina sendo defasado.12
No âmbito do modelo lógico operacional desenvolvido neste estudo, buscou-se oferecer uma representação visual clara das ações desempenhadas pelas Equipes de Consultório na Rua no Controle da Tuberculose de Natal–RN. Para isso, as dimensões Estrutura, Processo e Resultado, fundamentadas na abordagem de Donabedian, foram essenciais para compreender a complexidade das operações realizadas pelas equipes.2
A elaboração do modelo lógico-operacional possibilitou a compreensão do funcionamento das equipes de Consultório na Rua (eCnaR) que prestam atendimento a pessoas que vivem com Tuberculose no município de Natal–RN. Essa ferramenta se mostra valiosa ao auxiliar tanto os profissionais quanto os gestores na visualização e organização das relações necessárias, bem como na execução e avaliação do programa. Ressalta-se que a adoção desse modelo simplifica o planejamento, a comunicação e o desempenho esperado do programa. Por meio dessa ferramenta visual, é possível identificar com maior clareza tanto a estrutura quanto o processo (ações e atividades) inerentes à execução do programa.3
Dessa forma, tanto a Estrutura quanto o Processo desempenham um papel essencial no grau de implementação das ações de controle das eCnaR direcionadas às pessoas em situação de rua que vivem com Tuberculose. Além disso, segundo as recomendações do MS brasileiro, essa abordagem se alinha perfeitamente com a ênfase nas políticas de saúde voltadas para a qualidade e eficácia dos serviços oferecidos à população.
A dimensão Estrutura diz respeito aos recursos físicos, humanos e organizacionais disponíveis para a prestação de cuidados de saúde. Conforme a resolução N° 709 16 março de 2023, que dispõe sobre as diretrizes e propostas de ação relativas à vigilância, promoção, prevenção, diagnóstico, tratamento e reabilitação da tuberculose no Sistema Único de Saúde, garante essa primeira dimensão já no art. 1°, pois assegura o investimento público para as iniciativas de combate à Tuberculose, de modo a aumentar tanto o orçamento centralizado do MS quanto os recursos descentralizados por meio de fundos específicos. Isso visa a fortalecer a execução das estratégias delineadas no Plano Nacional pelo Fim da Tuberculose em todas as esferas de gestão.13
A dimensão Processo se concentra nas atividades e procedimentos realizados durante a prestação de cuidados de saúde. Isso envolve a qualidade da interação entre profissionais de saúde e pacientes, a aderência a protocolos clínicos, a eficácia das intervenções realizadas e a coordenação dos serviços. A resolução N° 709 garante a dimensão Processo no seu art. 4°, ao consolidar e fortalecer a linha de cuidado da tuberculose, abrangendo a estruturação da relação de encaminhamento e retorno, bem como dos procedimentos entre os serviços de cuidado, laboratórios e suporte, levando em consideração as particularidades no atendimento a pessoas com tuberculose sensível e tuberculose resistente a medicamentos.13
Outrossim, o texto ministerial da mesma resolução estabelece ainda, no art. 10°, o desenvolvimento das estratégias de adesão pautadas na integralidade do cuidado, no respeito à autodeterminação do paciente e na atuação da equipe multidisciplinar e intersetorial, considerando as múltiplas especificidades das pessoas com tuberculose e as tecnologias disponíveis para promoção da adesão ao tratamento - incluindo estratégias para ampliação da proteção social e enfrentamento do estigma e discriminação.13
A dimensão Resultado avalia os efeitos dos cuidados de saúde na saúde dos pacientes e na população em geral. Isso inclui desfechos clínicos, satisfação do paciente, impacto na morbidade e mortalidade, entre outros indicadores. Nesta dimensão, destaca-se o texto do art. 12° que define como diretriz o desenvolvimento de ações que fortaleçam a vigilância do óbito com menção à tuberculose, para identificar condições individuais e de acesso aos serviços de saúde relacionados a esse desfecho desfavorável e promover a correção de lacunas existente no cuidado às pessoas com TB.13
Além disso, o art. 13° ressalta que tais medidas devem contemplar as particularidades dos indivíduos em condição de rua, visando ampliar a sua capacidade de alcançar medidas preventivas, diagnóstico e tratamento para a tuberculose. Isso engloba a criação de colaboração tanto dentro do setor de saúde quanto entre diferentes setores, além da execução de abordagens comunicativas e educativas em saúde direcionadas especificamente para essas comunidades.13
Em síntese, o modelo de Donabedian proporciona uma estrutura sólida para avaliar a qualidade dos serviços de saúde por meio das dimensões Estrutura, Processo e Resultado. A combinação desses elementos contribui para uma prestação de cuidados mais eficaz, eficiente e de alta qualidade para a população brasileira.2
Um estudo realizado com profissionais de nível superior atuantes na estratégia de saúde da família e envolvidos com as ações para o controle da tuberculose, ressaltou a importância da estruturação adequada das equipes e da realização de ações de busca ativa e tratamento supervisionado para alcançar resultados efetivos. Tendo em vista que, a análise de desempenho para o desenvolvimento de ações para o controle da tuberculose na população em situação de rua revelou ser incipiente o desenvolvimento de algum tipo de ação específica para a população em situação de rua no território, inclui-se aqui a busca ativa, bem como o tratamento diretamente observado.14
As equipes de Consultório na Rua desempenham um papel fundamental no enfrentamento das vulnerabilidades sociais e de saúde da população em situação de rua. A abordagem diferenciada e o estabelecimento de vínculos entre profissionais de saúde e essa população possibilitam a realização de ações específicas e eficazes no controle da tuberculose.15
Os elementos não visíveis da vida nas ruas manifestam-se como interações sociais que indivíduos ou grupos estabelecem em uma determinada área geográfica. Essa faceta subjetiva das ruas trata das conexões que se formam neste espaço, do papel que ele desempenha na vida das pessoas. Mesmo que esses aspectos não sejam tangíveis, eles têm existência, e ao organizar as atividades de trabalho, é essencial levá-los em conta. Isso suscita a necessidade de repensar e reavaliar as abordagens e as concepções de saúde, assim como o engajamento no ambiente local. Compreender o território implica em senti-lo; percebê-lo e respirar sua atmosfera.16
Em relação ao perfil do tipo de população especial varia consoante a região do município, isso, pois nas regiões, norte I, norte II, oeste e sul a população que predomina é a privada de liberdade, já no distrito sanitário Leste o perfil é de pessoas em situação de rua e em relação aos agravos associados a maioria é tabagista, seguida de etilistas e usuário de drogas ilícitas. Conforme dados do Sistema de Informação de Agravos de Notificação (SINAN), pessoas privadas de liberdade têm 35 vezes mais chances de serem acometidas pela TB, enquanto pessoas em situação de rua têm 56 vezes mais chances.17
Diante desse cenário desafiador, a “Estratégia End TB” se destaca por ter como meta acabar com a epidemia global de tuberculose. Logo, este plano de trabalho centra-se na pesquisa e inovação, terceiro pilar da “End TB”. Isto, pois, destinou-se a elaborar um modelo lógico para avaliação da efetividade das Equipes Consultório na Rua no Controle da Tuberculose a partir do modelo “estrutura-processo-resultado”.2,17
Contudo, este estudo possui algumas limitações. A pesquisa foi conduzida em um contexto específico, a cidade de Natal–RN, Brasil, o que pode limitar a generalização dos resultados para outras regiões. Além disso, a avaliação da implantação das equipes considerou critérios específicos, podendo não abordar todos os elementos relevantes. Futuras pesquisas podem incluir uma abordagem mais ampla, abrangendo múltiplas localidades e uma gama mais abrangente de indicadores.
As implicações deste estudo são significativas para a prática e pesquisa em saúde pública. A análise da implantação das Equipes de Consultório na Rua no Controle da Tuberculose em Natal–RN, fornece percepções valiosas para aprimorar as estratégias de controle da doença, realçando a necessidade de investimento em recursos materiais e a importância das atividades operacionais. Além disso, o modelo lógico operacional desenvolvido pode ser adotado por outras regiões como uma ferramenta útil para planejamento e monitoramento.
CONCLUSÕES
A elaboração do modelo lógico-operacional, no qual foram identificados os elementos relacionados à Estrutura, Processo e Resultado, das equipes de Consultório na Rua (eCnaR) que prestam atendimento a pessoas que vivem com Tuberculose no município de Natal–RN, permitiu uma visualização e compreensão abrangente da estrutura dessas equipes e das ações empreendidas para cuidar das pessoas em situação de rua (PSR) que enfrentam a Tuberculose.
A dimensão Estrutura revelou uma classificação de "parcialmente implantada", apontando para fragilidades, especialmente em relação aos insumos disponíveis. Já a dimensão Processo foi classificada como "implantada", destacando a importância de continuar aprimorando as operações, fundamental para garantir a integralidade do cuidado à saúde.
No contexto dos recursos humanos, verificou-se uma classificação de "implantado" para as ações de controle da TB realizadas pelas eCnaR. Por outro lado, os recursos materiais foram classificados como "parcialmente implantados", com atenção para lacunas no acompanhamento do Tratamento Diretamente Observado (TDO) e na disponibilização de panfletos educativos.
Dentro das subdimensões analisadas na dimensão Processo, as atividades operacionais foram classificadas como "implantadas", destacando-se a realização de diagnóstico, busca ativa de sintomáticos respiratórios, dispensação de medicamentos, notificação dos casos, preenchimento de livros de registro de acompanhamento de tratamento de TB e de sintomáticos respiratórios.
A atuação das eCnaR tem papel crucial no acesso dos PSR aos serviços de saúde, possibilitando diagnóstico precoce, tratamento, acompanhamento e recuperação dos usuários com TB. Adicionalmente, esse estudo também amplia a visibilidade das eCnaR que atendem a essa população.
Também foram identificadas lacunas na assistência, indicando dificuldades na rede de atenção à saúde, onde o Consultório na Rua surge como uma estratégia para fortalecer essa rede e, em especial, o Plano Nacional de Controle da Tuberculose (PNCT) no Brasil.
Os achados deste estudo podem contribuir para reflexões sobre o aprimoramento das ações e atividades das eCnaR em outras regiões do Rio Grande do Norte e do Brasil que atendam pessoas com TB. Assim, é sugerida a aplicação dessa metodologia em futuras avaliações. Como limitação, destaca-se o impacto da pandemia de COVID-19, que impediu a coleta presencial de dados e resultou na exclusão de um participante do estudo devido ao seu perfil de risco e afastamento de suas atividades.
REFERÊNCIAS
1. Organização Mundial da Saúde. Global tuberculosis [Relatório serial] 2022. Genebra. Disponível em: https://www.who.int/publications/i/item/9789240061729.
2. Donabedian, A. Abordagens básicas para avaliação: estrutura, processo e resultado. In: Explorações em Avaliação e Monitoramento de Qualidade (A. Donabedian), vol. I, pp. 77-125, Ann Arbor, Michigan: Health Administration Press. 1980.
3. Pimenta A da S, Teixeira CF, Silva VM da, Almeida B da GP de, Lima MLLT de. Logical operating model of the hearing conservation program for workers. Rev CEFAC [Internet]. 2019;21(3):e16018. Available from: https://doi.org/10.1590/1982-0216/201921316018.
4. Secretaria Municipal de Saúde - Instrumentos de Planejamento da SMS [Internet]. Prefeitura Municipal do Natal. 2022 [citado em 30 de agosto de 2023]. Disponível em: https://www.natal.rn.gov.br/sms/secretaria-municipal-de-saude-instrumentos-de-planejamento-da-sms.
5. Prefeitura Municipal do Natal. Secretaria Municipal de Saúde. (Re)desenhando a Rede de Saúde na cidade do Natal [Internet]. Natal - RN: Secretaria Municipal de Saúde; 2022. [citado 2023 Ago 30]. Disponível em: https://www.natal.rn.gov.br/sms/secretaria-municipal-de-saude-redesenhando-rede-de-saude-na-cidade-do-natal.
6. Ferreira VSC, Silva LMV. Intersetorialidade em saúde: um estudo de caso. In: Hartz ZMA, Silva LMV. Avaliação em saúde dos modelos teóricos à prática na avaliação de programas e sistemas de saúde. Rio de Janeiro: Fiocruz; 2014. p. 103-150.
7. Ministério da Saúde (BR). Comissão Nacional de Ética em Pesquisa. OFÍCIO CIRCULAR Nº 2, 2021, CONEP/SECNS/MS. Orientações para procedimentos em pesquisas com qualquer etapa em ambiente virtual [Internet]. Brasília - DF: CONEP; 2021. [citado 2023 Ago 30]. Disponível em: https://conselho.saude.gov.br/images/Oficio_Circular_2_24fev2021.pdf.
8. Silva FO, Rodrigues ILA, Pereira AA, Nogueira LMV, Andrade EGR, Araújo APGM. Percepções de enfermeiros sobre gestão do cuidado e seus fatores intervenientes para o controle da tuberculose. Esc Anna Nery [Internet]. 2022 [citado 2023 Ago 29];26:e20210109. Available from: https://doi.org/10.1590/2177-9465-EAN-2021-0109.
9. Barbosa BLFA, Lima EFA, Orlandi E, Lima RCD. Ações de controle da tuberculose na atenção primária brasileira. RBPS [Internet]. 9 out 2017 [citado 2024 Fev 6];19(1):92-100. Disponível em: https://periodicos.ufes.br/rbps/article/view/17723.
10. Coelho GG, Lima DS, Silva EB, Silva LM, Souza TLA. A efetividade do consultório na rua mediante o atendimento com a população em situação de rua. Rev FAROL [Internet]. 2020 [citado 2023 Ago 29];10(10):104–18. Disponível em: https://revista.farol.edu.br/index.php/farol/article/view/217/188.
11. Ministério da Saúde (BR). Portaria nº 122, de 25 de janeiro de 2011. Diretrizes de organização e funcionamento das Equipes de Consultório na Rua. Brasília – DF: Diário Oficial da União, n. 19, 26 jan. 2012, Seção 1, p. 46-47.
12. Sousa ATS, Araújo MR, Lopes GS. Percepções dos profissionais de enfermagem acerca do tratamento da tuberculose em um município do estado do Amazonas. REAS [Internet]. 6 mar. 2021 [citado 2023 Ago 29];13(3):e6045. Disponível em: https://acervomais.com.br/index.php/saude/article/view/6045.
13. Ministério da Saúde (BR). Conselho Nacional de Saúde. Resolução n. 709, de 16 de março de 2023. Dispõe sobre diretrizes e propostas de ação relativas à vigilância, promoção, prevenção, diagnóstico, tratamento e reabilitação da tuberculose no Sistema Único de Saúde (SUS) [Internet]. Brasília – DF: Diário Oficial da União; 2023 [citado 2023 Ago 29]. Disponível em: https://www.in.gov.br/en/web/dou/-/resolucao-n-709-de-16-de-marco-de-2023-477337866.
14. Queiroga RPF, Sá LD, Gazzinelli A. Tuberculosis in the homeless population: performance of primary health care professionals. Rev Rene [Internet]. 6 nov 2018 [citado 2023 Ago 29];190:e32463. Disponível em: http://periodicos.ufc.br/rene/article/view/32463.
15. Vargas ER, Macerata I. Contribuições das equipes de consultório na rua para o cuidado e a gestão da atenção básica. Rev Panam Salud Publica 2018 [citado 2023 Ago 29];42:e170. Doi: https://doi.org/10.26633/RPSP.2018.170.
16. Ministério da Saúde (BR). Guia de Vigilância em Saúde [Internet]. 5 ed. rev. Atual. Brasília-DF: Ministério da Saúde; 2022. [citado 2023 Ago 29]. Disponível em: https://bvsms.saude.gov.br/bvs/publicacoes/guia_vigilancia_saude_5ed_rev_atual.pdf.
17. Organização Mundial da Saúde. Global Tuberculosis Report: WHO; 2015. [citado 2023 Ago 29]. Disponível em: http://apps.who.int/iris/bitstream/10665/191102/1/9789241565059_eng.pdf.
Fomento e Agradecimento: Universidade Federal do Rio Grande do Norte. Financiamento próprio.
Critérios de autoria (contribuições dos autores)
Camila Priscila Abdias do Nascimento1,2,3
Erica Rayane Galvão de Farias1,2,3
Amanda Gomes Lopes Ferreira1,2
Érika Simone Galvão Pinto1,2,3
1. contribui substancialmente na concepção e/ou no planejamento do estudo; 2. na obtenção, na análise e/ou interpretação dos dados; 3. assim como na redação e/ou revisão crítica e aprovação final da versão publicada.
Em estudos institucionais (de autoria coletiva) e estudos multicêntricos, os responsáveis devem ter seus nomes especificados e todos considerados autores devem cumprir os critérios anteriormente mencionados.
Declaração de conflito de interesses
Nada a declarar.
Editor Científico: Ítalo Arão Pereira Ribeiro. Orcid: https://orcid.org/0000-0003-0778-1447
[1]* Os dados quantitativos foram analisados através do programa Statistical Package for the Social Sciences (SPSS), versão 22.0 IBM, utilizando-se a estatística descritiva em frequências absolutas e relativas.