TRATAMENTO DE DERMATITE ASSOCIADA À INCONTINÊNCIA EM PEDIATRIA
TREATMENT OF DERMATITIS ASSOCIATED WITH INCONTINENCE IN PEDIATRIC
TRATAMIENTO DE LA DERMATITIS ASOCIADA A INCONTINENCIA EM PEDIÁTRICA
1Gabriela Beims Gapski
2Lucas Borges de Oliveira
3Juliana Balbinot Reis Girondi
4Kelin Müller
5Letícia Velozo Domingos Pinto
1Universidade Federal de Santa Catarina, Florianópolis/SC, Brasil. ORCID: 0000-0002-5627-8824
2Universidade Federal de Santa Catarina, Florianópolis/SC, Brasil. ORCID: 0000-0001-7434-1113
3Universidade Federal de Santa Catarina, Florianópolis/SC, Brasil. ORCID: 0000-0003-0271-259X
4Universidade Federal de Santa Catarina, Florianópolis/SC, Brasil. ORCID: 0000-0002-3010-3671
5Universidade Federal do Paraná, Curativa/PR, Brasil. ORCID: 0000-0002-1133-9427
Autor correspondente
Gabriela Beims Gapski
Rua Esteves Junior nº 29, Centro, Florianópolis/SC, CEP 88015-130. Contato: +55(48) 99669 6029; e-mail: gabriela.beimsgapski@gmail.com
RESUMO
Introdução: a Dermatite Associada à Incontinência é uma das complicações mais comuns na pediatria, tendo em vista que a pele dos lactantes é mais imatura sendo mais passível a ruptura devido ao contato direto e prolongado com agentes irritantes, como fezes e urina. Objetivo: identificar na literatura os cuidados recomendados para o tratamento da Dermatite Associada à Incontinência na pediatria. Método: revisão integrativa com busca de artigos em nove bases de dados no período de 2017 a 2023. Os resultados foram organizados conforme o Preferred Reporting Items for Systematic Reviews and Meta-Analyse. Resultados: nove artigos foram selecionados e evidenciaram que o tratamento da Dermatite Associada à Incontinência está relacionado com a troca de fraldas frequentes, higiene perianal com água e algodão ou com o uso do lenço umedecido adequado, além do produto protetor cutâneo. Considerações Finais: mesmo sem um consenso do melhor tratamento, as evidências científicas preconizam a manter a pele seca e limpa, visando a redução do tempo de contato dos agentes irritantes.
Palavras-chave: Estomaterapia. Dermatite das Fraldas. Enfermagem Pediátrica. Sobretratamento.
ABSTRACT
Introduction: Incontinence-associated dermatitis is one of the most common complications in pediatrics, given that the skin of infants is more immature and more prone to rupture due to direct and prolonged contact with irritants such as feces and urine. Objective: To identify in the literature the recommended care for the treatment of Incontinence-Associated Dermatitis in pediatrics. Method: integrative review with a search for articles in nine databases from 2017 to 2023. The results were organized according to the Preferred Reporting Items for Systematic Reviews and Meta-Analyse. Results: nine articles were selected and showed that the treatment of Incontinence-Associated Dermatitis is related to frequent diaper changes, perianal hygiene with water and absorbent cotton or the use of a suitable wet wipe, as well as skin protection products. Final considerations: even without a consensus on the best treatment, scientific evidence recommends keeping the skin dry and clean, with a view to reducing the contact time of irritating agents.
Keywords: Stomal Therapy. Diaper Dermatitis. Pediatric Nursing. Overtreatment.
RESUMEN
Introducción: la dermatitis asociada a incontinencia es una de las complicaciones más frecuentes en pediatría, dado que la piel de los lactantes es más inmadura y más propensa a la rotura debido al contacto directo y prolongado con agentes irritantes como las heces y la orina. Objetivo: identificar en la literatura los cuidados recomendados para el tratamiento de la Dermatitis Asociada a la Incontinencia en pediatría. Método: revisión integradora con búsqueda de artículos en nueve bases de datos desde 2017 hasta 2023. Los resultados se organizaron según los Preferred Reporting Items for Systematic Reviews and Meta-Analysis. Resultados: se seleccionaron nueve artículos que mostraron que el tratamiento de la Dermatitis Asociada a la Incontinencia está relacionado con el cambio frecuente de pañales, la higiene perianal con agua y algodón o el uso de una toallita húmeda adecuada, así como productos de protección de la piel. Consideraciones finales: aunque no hay consenso sobre el mejor tratamiento, la evidencia científica aboga por mantener la piel seca y limpia, con el fin de reducir el tiempo de contacto de los agentes irritantes.
Palabras clave: Terapia Estomal. Dermatitis del Pañal. Enfermería Pediátrica. Sobretratamiento.
INTRODUÇÃO
Dermatite Associada à Incontinência (DAI) é uma das complicações dermatológicas mais comuns na pediatria, principalmente em crianças abaixo dos dois anos, apresentando maior incidência entre os 6 até 12 meses de idade1. Aproximadamente 35% dos bebês terão DAI em algum momento2.
Seu desenvolvimento é multifatorial, além da prematuridade da pele dos lactantes, sendo mais suscetível à ruptura quando associado ao contato prolongado com agentes irritantes, no caso, provenientes da incontinência urinária e fecal 1,4. O pH alcalino presente na urina e nas fezes ativam as lipases e proteases, que quebram as proteínas e contribuem para a erosão da epiderme e derme 4,5.
A frequência das eliminações e sua consistência, aliado à prática de higiene e rotinas de limpeza precárias, produtos irritantes aplicados a pele, tipo de fralda e a frequência das trocas, tipo de dieta, uso de medicamentos e doenças gastrointestinais, interferem diretamente na pré-disposição de DAI, bem como na sua gravidade10. Ainda há de se considerar o uso prolongado de antibióticos, uma vez que alteram a microbiota intestinal e o pH cutâneo. Observa-se maior taxa de prevalência de DAI em bebês que apresentaram diarreia nas 48 horas anteriores 4,5.
Apesar de não apresentar risco de morte, a criança acometida apresenta significativo desconforto local, dor e prurido, além do risco de associação a infeções fúngicas e bacterianas, podendo ter um tratamento dispendioso e difícil. Além de tudo, se alguns cuidados em relação a higiene e troca de fraldas não forem tomados, aumenta a possibilidade de reincidência4.
OBJETIVO
Identificar na literatura quais são os cuidados recomendados para o tratamento da Dermatite Associada à Incontinência na pediatria.
MÉTODO
Trata-se de Revisão de literatura, do tipo integrativa pautada em seis etapas, conforme recomenda-se para este tipo de estudo: elaboração da questão de pesquisa; estabelecimento de critérios de inclusão e exclusão; definição das informações a serem extraídas dos estudos selecionados; avaliação dos estudos incluídos; interpretações dos resultados; apresentação da revisão/síntese do conhecimento6.
Para a elaboração da pergunta norteadora foi utilizado o mnêmino PIO, adaptado do acrônimo PICO, sendo: P (Patient): crianças; I (Intervention): cuidados com Dermatite Associada à Incontinências; O (Outcomes): tratamento para Dermatite Associada à Incontinência. Desta forma, formulou-se a seguinte questão de pesquisa: quais os cuidados devem ser realizados no tratamento de Dermatite Associada à Incontinência em crianças?
A busca foi sistematizada nas Bases de Dados Medical Literature Analysis and Retrieval System Online (PUBMED/MEDLINE), EMBASE, Cochrane Library, Scopus, Web of Science, Base de Dados de Enfermagem (BDENF), Latino-americana e do Caribe em Ciências da Saúde (LILACS) e na biblioteca Scientific Electronic Library Online (SciELO).
Quadro 1 - Estratégia de busca realizada e número de artigos resultantes por base de dados, Florianópolis/SC, 2024.
|
Base de dados |
Estratégia de busca 05 de janeiro de 2024 |
|
PUBMED/ MEDLINE (n = 193) |
(("Dermatite das Fraldas" OR "Assaduras Infantis" OR Assadura* OR "Dermatitis del Pañal" OR "Exantema de Pañal" OR Panãliti* OR "Dermatitis del Pañal"[Mesh] OR "Dermatitis del Pañal" OR "Diaper Rash"[Mesh] OR "Diaper Rash" OR "Diaper Rashes") AND ("Sobretratamento" OR "Sobre-Tratamento" OR "Sobretratamentos" OR Tratamento* OR "Overtreatment"[Mesh] OR "Overtreatment" OR treatment* OR "Sobretratamiento" OR tratamiento*) AND ("Criança" OR "Crianças" OR infant* OR "Lactente" OR "Lactentes" OR "Pediatria" OR Pediatr* OR "Niño" OR "Niños" OR "Child"[Mesh] OR "Child" OR Child* OR Infanc* OR "Infant"[Mesh] OR "Infant" OR infant* OR "Pediatrics"[Mesh] OR "Pediatrics" OR Pediatric* OR Paediatric*)) |
|
EMBASE (n = 164) |
(("Dermatite das Fraldas" OR "Assaduras Infantis" OR Assadura* OR "Dermatitis del Pañal" OR "Exantema de Pañal" OR Panãliti* OR "Dermatitis del Pañal" OR "Diaper Rash" OR "Diaper Rashes") AND ("Sobretratamento" OR "Sobre-Tratamento" OR "Sobretratamentos" OR Tratamento* OR "Overtreatment" OR treatment* OR "Sobretratamiento" OR tratamiento*) AND ("Criança" OR "Crianças" OR infant* OR "Lactente" OR "Lactentes" OR "Pediatria" OR Pediatr* OR "Niño" OR "Niños" OR "Child" OR Child* OR Infanc* OR "Infant" OR infant* OR "Pediatrics" OR Pediatric* OR Paediatric*)) |
|
COCHRANE (n = 2) |
|
|
SCOPUS (n = 51) |
|
|
WEB OF SCIENCE (n = 12) |
|
|
LILACS /BDENF (n = 20) |
|
|
SCIELO (n = 0) |
Fonte: Elaborado pelos autores, 2024.
Na inclusão das produções foram selecionados artigos publicados entre janeiro de 2017 e dezembro de 2023, incluindo todos os idiomas; e excluídos trabalhos realizados em pessoas maiores de 16 anos e artigos de revisões de literatura ou de escopo, anais científicos, relatos de caso, monografias, dissertações e teses.
Optou-se por esse período de buscas, a partir de 2017, por ser o ano de publicação de um instrumento importante para a categorização da DAI de acordo com a gravidade apresentada, denominado The Ghent Global IAD Categorisation Tool (GLOBIAD). Este instrumento foi desenvolvido por especialistas internacionais envolvendo clínicas de 30 países, com o objetivo de padronizar a avaliação dessas lesões7, sendo um marco para a temática.
As buscas foram estruturadas com os Descritores em Ciências da Saúde/Medical Subject Headings – DECS/MeSH em conjunto dos boolenos OR e AND. O acesso às fontes de dados foi por meio do Portal Regional da Biblioteca Virtual em Saúde (BVS) para as bases de dados BDENF e LILACS, e do Portal de Periódicos da Coordenação de Aperfeiçoamento de Pessoal de Nível Superior (CAPES) utilizando o serviço Comunidade Acadêmica Federada (CAFe) e serviço Virtual Private Network (VPN) da Universidade Federal de Santa Catarina.
O processo de seleção se deu a partir da leitura do título e resumo dos artigos, por duas pessoas de forma independente, aplicando-se os critérios de inclusão e exclusão. Após a seleção, os artigos foram lidos na íntegra verificando se respondiam à pergunta de pesquisa. Por fim foram organizados em quadro sinóptico contendo: título, autor (es), ano, país e tipo de publicação. Os resultados foram organizados conforme o Preferred Reporting Items for Systematic Reviews and Meta-Analyse - PRISMA 20208.
Por se tratar de uma revisão de literatura com busca em dados publicizados, não houve necessidade de aprovação do Comitê de Ética em Pesquisas. Contudo, foram respeitados os preceitos da Lei n.º 9.610/98 sobre direitos autorais9.
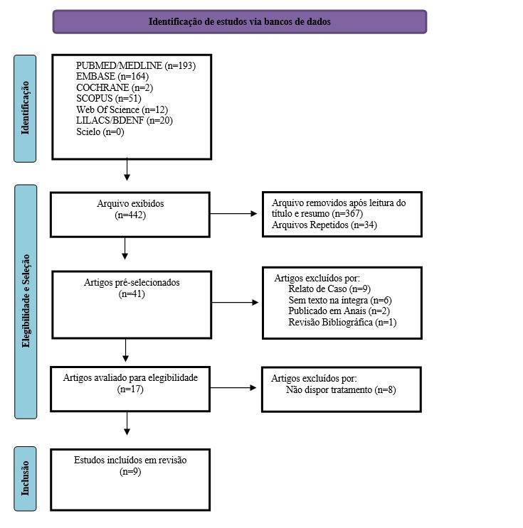
Foram localizados 442
estudos nas nove fontes de dados selecionadas, sendo que após a leitura do
título e resumo foram pré-selecionados 41 estudos para leitura na íntegra,
destes foram excluídos: 9 por se tratar de relato de caso, 8 por não dispor do
tratamento, 6 não ter o texto na íntegra mesmo após duas tentativas de
contactar os autores e 2 por serem publicados em anal de evento. Assim,
totalizou 9 estudos para compor esta revisão, conforme preconizado pelo PRISMA (Figura 1).
Figura 1 – Fluxograma PRISMA, Florianópolis/SC, 2024

Fonte: Elaboração dos Autores.
RESULTADO
Dos estudos encontrados, destacou-se os Estados Unidos com (n=2) estudos, demais países, Alemanha (n=1), Brasil (n=1), China (n=1), Eslovênia (n=1), Itália (n=1), Jordânia (n=1) e Irã (n=1). Estes estudos foram publicados na sua maioria em 2021 (n=3), posteriormente 2018 (n=2), 2017 (n=1), 2019 (n=1), 2020 (n=1) e 2023 (n=1). Quanto aos tipos de estudo, pode-se classificá-los como: ensaio/pesquisa clínica (n=4), artigo de reflexão (n=3) e, construção e validação de instrumento (n=1).
Quadro 2 - Sinóptico dos estudos científicos. Florianópolis/SC, 2024.
|
|
TÍTULO |
ANO |
PAIS DE ORIGEM |
TIPO DE ESTUDO |
|
1 |
Diagnosis and management of diaper dermatitis in infants with emphasis on skin microbiota in the diaper area 10 |
2017 |
Eslovênia |
Artigo de Reflexão |
2 |
Comparison the effects of topical application of olive and calendula ointments on Children's diaper dermatitis: A triple-blind randomized clinical trial 11 |
2018 |
Irã
|
Ensaio/ Pesquisa Clínica
|
|
3 |
Prevention and Treatment of diaper dermatitis 12 |
2018 |
Alemanha
|
Artigo de Reflexão |
4 |
Shifts in the skin microbiome associated with diaper dermatitis and emollient treatment amongst infants and toddlers in China 3 |
2019 |
China |
Ensaio/ Pesquisa Clínica
|
|
5 |
Algorithms for prevention and treatment of incontinence associated dermatitis 13 |
2020 |
Brasil |
Adaptação e Validação de Instrumento |
|
|
|
2021 |
Itália
|
Ensaio/ Pesquisa Clínica
|
7 |
A quality improvement approach to perineal skin care: using standardized guidelines and novel diaper wipes to reduce diaper dermatitis in NICU infants 15 |
2021 |
Estados Unidos
|
|
|
8 |
Diaper Dermatitis 16 |
2021 |
Estados Unidos |
Artigo de Reflexão |
|
9 |
Effects of argan spinosa oil in the treatment of diaper dermatitis in infants and toddlers: A quasi-experimental study 17 |
2023 |
Jordânia |
Estudo clínico quase-experimental |
Fonte: Elaboração dos Autores.
DISCUSSÃO
O termo “Dermatite das Fraldas” é um descritor conforme o site DeCS/MeSH e realmente foi utilizado nos noves estudos como sendo palavra-chave, em relação a escrita do corpo do texto quase todos mantiveram o uso este termo, apenas o estudo brasileiro utilizou o termo “Dermatite Associada à Incontinência”.
O termo Dermatite Associada à Incontinência é recomendado desde 2007, quando foi publicado o primeiro Conseno no Journal of Wound Ostomy & Continence Nurses (JWOCN) da Sociedade Norte Americana de Enfermeiros Estomaterapeutas 18. Inclusive alguns estudos encontrados nessa revisão trouxeram este tema à discussão, pois apesar de haver a recomendação, ainda não há padronização na literatura, pois ainda encontramos termos como: dermatite perineal, erupção cutânea por uso de fralda, erupção perineal, dermatite irritativa de fraldas, lesões por umidade, dermatite de contato, entre outros 10, 12, 14-16.
Tratando-se especificamente do tratamento da DAI, nota-se que todos os cuidados estipulados devem auxiliar na função de barreira da pele, assim deve mantê-la seca, reduzindo a exposição aos agentes irritantes (urina e fezes) pois estes perturbam o pH, o que favorece o crescimento microbiano e ativa as lipases e proteases, aumentando a permeabilidade cutânea gerando maceração 12.
Um dos estudos norte-americanos estrutura esses cuidados com o uso do mnemônio ABCDE, significando do inglês: Air, Barrier, Cleansing, Diaper e Education (Ar, Barreira, Limpeza, Fralda e Educação), onde o “A” significa o tempo livre sem fraldas, “B” o uso dos cremes emolientes, “C” limpeza da área, “D” trocas frequente de fraldas e “E” educação dos cuidados 16.
Enfatiza-se ainda, a importância da orientação dos responsáveis da criança, pois o conhecimento determina quão consistente será o plano de tratamento, assim como o seguimento dos cuidados de prevenção16.
Cuidados com as Fraldas:
Há estudos que citam a preferência pelo uso das fraldas descartáveis, já que evitam o contato da urina com a pele por mais tempo, devendo ser evitado o uso das fraldas de pano 10,12. Isso ocorre pois as fraldas descartáveis são superabsorventes, possuem camadas externas respiráveis e um desenho mais fino que contorna o corpo da criança com mais segurança e qualidade 13, 16. Os estudos ainda recomendam períodos sem fralda, para expor a pele danificada ao ar, reduzindo o tempo de contato da pele com urina, fezes, umidade e outros irritantes 10, 16,18.
Higiene da Pele
Para realizar a higiene da pele recomenda-se uso do sabonete neutro ou levemente ácido na região perianal e adjacências, porém não deve ser utilizado em todas as trocas de fraldas, pois pode favorecer a quebra da barreira cutânea 10,12, que o sabão em excesso ou usado várias vezes ao dia pode ressecar a pele e alterar o pH, sendo prejudicial em casos de DAI, por isso, deve ser usado moderadamente, sendo o banho o momento oportuno para seu uso 5. Quanto a higiene de todas as trocas de fraldas, os estudos trazem o uso do lenço umedecido ou água com algodão 10,12.
s alguns modelos podem ser benéficos já que possuem um pH capaz de neutralizar a urina alcalina e restaurar o equilíbrio cutâneo, porém observa-se a dificuldade de localizar nas embalagens o valor do pH ou outras informações relevantes que garantam que o produto seguro, dificultando na hora da compra15.
O pH da pele das crianças variam entre 5 a 5,5 e dos recém-nascidos está entre 6,3 a 7,5, assim, quando o lenço umedecido apresenta o pH neutro à levemente ácidos (pH = 5,5 até 7,0) são recomendados, pois auxiliam na manutenção da microbiota da pele 10,18. Produtos com pH acima desses valores contribuem para o aumento da permeabilidade aos irritantes favorecendo o desenvolvimento de problemas cutâneos como a DAI, já produtos com o pH muito baixo atuam como irritantes a pele 21.
Um estudo realizado no Brasil em 2021 investigou o pH de 42 tipos de lenços umedecidos vendidos no país, como resultado revelou produtos com pH de 3,53 a 7,43, uma variação grande, sendo que apenas 43% dos lenços umedecidos estudos apresentavam um pH recomendado19. Trazendo o alerta.
Quanto a higiene com água e algodão, observamos que o algodão pode soltar alguns fiapos, tornando-se mais prático quando utilizado na sua forma de quadrado, pois são macios, hipoalérgicos e não soltam fiapos durante a higiene, existem de diversas marcas e modelos, apresentando um custo reduzido se comparado ao lenço umedecido. Vale ressaltar que após a higiene com água e algodão deve-se secar bem a pele13.
Independente da escolha do produto para realizar a higiene, deve-se evitar o atrito como esfregar o local várias vezes no momento da higiene ou secagem 10, 13. Estudos apontam este como outro benefício de alguns lenços umedecidos, que possuem na sua composição tensoativos como surfactantes, o qual reduz a tensão superficial e permite a remoção de sujidades e resíduos com o mínimo de força sobre a pele, reduzindo a fricção 15, 19. De mais a mais, um estudo ainda cita como benefício do lenço umedecido a redução da carga de cuidados do cuidador e melhoram a satisfação pessoal5.
A presença de substâncias como metilisotiazolinona, metilcloroisotiazolinona, bronopol e carbamato de butilo iodopropinil podem causar reações alérgicas na pele do bebê e por isso lenços umedecidos com essas substâncias não devem ser utilizadas. Além disso, os produtos devem ser sem álcool, sem fragrâncias ou com fragrâncias não alergênicas 10,12.
De forma geral, os lenços umedecidos têm aspectos benéficos que podem auxiliar na higiene rotineira das trocas de fraldas das crianças, porém seu uso deve ser bem avaliado, devendo ter o uso descontinuado em caso de sinais de alteração cutânea. Por isso, alguns dos autores reforçam que a higiene com água e quadrado de algodão se torna mais indicado, pois garantem a segurança do uso 12.
Produtos para Proteção e Recuperação da Pele
O uso de emoliente tópico após a higiene protege a pele na área das fraldas, fornecendo lipídios que podem tratar os espaços intercelulares do estrato córneo e prevenindo a exposição à umidade e aos irritantes, contribuindo, assim, para o reparo cutâneo. Deve ser aplicado uma fina camada, cuidado extremamente importante para evitar a oclusão da pele e deve-se atentar com regiões de dobras (riscos de desregulação de evaporação e colonização microbiana)12.
Observa-se que existe uma imensa diversidade de produtos, o que pode confundir os profissionais de saúde na hora da indicação e trazer dúvidas aos cuidadores na hora da compra 13. Indica-se produtos como o óxido de zinco, petrolato, óleo de fígado de bacalhau, dimeticona, lanolina, dexpantenol e solução de Burow (mistura de acetato de alumínio em água) ao tratamento da DAI12.
O estudo brasileiro indica cremes à base de petrolato, pois esta substância possui camada protetora semioclusiva, diminui a fricção entre a pele lesada/fralda/urina e fezes; óxido de zinco, dióxido de titânio, amido e d-pantenol que têm camada protetora com ação emoliente e anti-inflamatória; e dimeticona 13. A dimeticona ganha atenção especial por ser emoliente em creme, com base o silicone, geralmente é opaca e torna-se transparente após a aplicação, além de ser de fácil remoção 5.
O estudo escocês cita o uso do óxido de zinco e o petrolato no tratamento de DAI, pois estes produtos formam uma película lipídica na superfície da pele e minimizam o contato de urina e fezes com a pele, consequentemente, reparam o estrato córneo e protegem a pele contra novos episódios. Os autores ainda citam a possibilidade do uso de vitamina A e D, dexpanthenol, solução de Burow, óleos minerais, Aloe Vera e Lanolina 10.
O estudo
Ainda, encontramos na literatura autores que estruturam a indicação do creme emoliente em planos, sendo o Plano A, indicado apenas para prevenção da DAI com emolientes a base de petrolato; Plano B para DAI leve recomenda-se emoliente com óxido de zinco e lanolina ou produtos com base em Hexametildisiloxano, isooctano, terpolímero de acrilato (como nos casos de sprays barreiras); Plano C para DAI moderada-grave recomenda-se o uso de pó de pectina; e por último o Plano D, para DAI associada com fungos, os autores indicam a nistatina 15.
Outros estudos encontrados nesta revisão, também citam que o uso dos cremes barreiras são o tratamento de primeira linha para DAI, e os cremes tópicos mais comuns e eficazes incluem o óxido de zinco, petrolato e pomadas com vitamina A e D 16. Como contraindicação estão produtos que tenham na sua composição: ácido bórico, cânfora, fenol, benzocaína, salicilatos, pois esses podem causar toxicidade sistêmica ou metemoglobinemia 10,12.
Vários estudos trouxeram a recomendação do óxido de zinco, porém deve se atentar que, por ser opaco, ele precisa ser completamente limpo em cada troca de fralda, entretanto pode ser difícil de remover, aumentando a frisão no local e dificultando a visualização da pele 5. Encontramos ainda que, as pastas e pomadas são usualmente melhores protetores cutâneos do que cremes e loções, que podem ser pouco aderentes e minimamente oclusivos 10.
No tratamento da DAI ainda pode ser indicado corticosteroides de baixa a moderada potência, levando em consideração a idade do bebê e seu uso deve ser por tempo limitado, com objetivo de reduzir inflamação intensa, irritação e desconforto causado pela DAI grave. Corticosteroides de alta potência devem ser definitivamente evitados devido aos efeitos colaterais locais como atrofia da pele, estria, taquifilaxia e risco de síndrome de Cushing 10,12.
O estudo proveniente da Jordânia compara o uso do corticoide (hidrocortisona 1%) com o óleo de argan espinosa, tendo como resultado a melhora mais rápida dos pacientes que usaram o óleo17. Assim como este estudo, há outras pesquisas que usam óleos ou
De mais a mais, alguns estudos trazem o pó no auxílio da DAI, por exemplo o uso do amido de milho e talco em pó 16 e pó de pectina 15. Realmente, observa-se que esse tipo de produto tem a capacidade de manter a pele mais seca, pois reduz a umidade e auxilia no atrito na área das fraldas, o que proporciona um ambiente mais propício à cicatrização. Porém deve se ter cuidado durante a aplicação do pó, pois pode se tornar aerosolizados e causar doenças respiratórias nas crianças 15, 16. Outra atenção importante quando se usa os pós é a quantidade utilizada, pois nota-se na prática assistencial que grandes quantidades podem formar uma massa rígida na pele, dificultando a higiene na próxima troca de fraldas, por isso, recomendamos que se deve retirar todo o excesso após aplicação, permanecendo uma fina camada do pó apenas nas áreas mais úmidas.
Apesar de não haver um consenso sobre o produto indicado para o tratamento da DAI, todos os estudos descrevem situações semelhantes quanto à escolha do creme emoliente, tendo o local da residência e o acesso aos produtos características que influenciam na escolha do produto.
Infecção secundária associada a DAI
Em caso de infecção por fungos, deve ser indicado agentes antifúngicos como: nistatina, clotrimazol, miconazol, cetoconazol, ciclopirox e sertaconazol10,12. O uso dos antifúngicos podem causar irritação, queimação e prurido, por isso, devem ser bem avaliado a sua indicação 10. Os antifúngicos podem e devem ser indicados, porém quando avaliado sua necessidade, não devendo ser indicado para a prevenção de DAI e nem para casos que não apresentem sinais de fungos 16.
Infecção por bactérias podem ser utilizados peptídeos antimicrobianos tópicos ou antibióticos tópicos e orais, como a mupirocina tópica 2x ao dia por 5 a 7 dias 10. O antibiótico oral é indicado para casos mais graves como dermatite perianal estreptocócica 12. Em caso de mal-estar e presença de febre, deve ser investigado doenças bacterianas graves pela equipe médica especializada 10.
CONSIDERAÇÕES FINAIS
Verificamos como principais cuidados ao tratamento da Dermatite Associada à Incontinência em pediatria manter a manutenção da integridade da pele, troca frequente das fraldas, dando prioridade para as descartáveis em evitando as fraldas de pano, higiene com produto adequado e utilização de produtos para proteção e recuperação cutânea. Nota-se que não há um padrão quanto a esses cuidados, porém os cuidados para tratar DAI devem auxiliar na função de barreira da pele, mantendo-a seca evitando o contato com agentes irritantes (urina e fezes).
Pesquisas clínicas são necessárias, empregando metodologias robustas para avaliar as melhores indicações para tratamento, principalmente quanto aos cremes e pomadas.
Limitações do Estudo: o limite da busca com o recorte temporal em sete anos correndo o risco de não localizar estudos mais antigos.
Conflitos de Interesses: nada a declarar.
REFERÊNCIAS
1. Benitez OAB, Mendez MD. Diaper Dermatitis. 2022 Jul 4. In: StatPearls. Treasure Island (FL): StatPearls Publishing; 2022 Jan. PMID: 32644493.
2. Carr AN, DeWitt T, Cork MJ, Eichenfield LF, Fölster-Holst R, Hohl D, et al. Diaper dermatitis prevalence and severity: Global perspective on the impact of caregiver behavior. Pediatr Dermatol. 2020;37(1):130–6.
3. Zheng Y, Wang Q, Ma L, et al. Shifts in the skin microbiome associated with diaper dermatitis and emollient treatment amongst infants and toddlers in China. Exp Dermatol. 2019;28(11):1289-97. doi:10.1111/exd.14028.
4. Lim YSL, Carville K. Prevention and Management of Incontinence-Associated Dermatitis in the Pediatric Population: An Integrative Review. J Wound Ostomy Continence Nurs. 2019;46(1):30-7. doi:10.1097/WON.0000000000000490
5. Beeckman D, Campbell J, Campbell K, et al. Proceedings of the global IAD Expert Panel. Incontinence associated dermatitis: moving prevention forward. Wounds International [Internet]. 2015. Disponível em: https://www.woundsinternational.com/resources/details/incontinence-associated-dermatitis-moving-prevention-forward
6. Mendes KDS, Silveira RC de CP, Galvão CM. Revisão integrativa: método de pesquisa para a incorporação de evidências na saúde e na enfermagem. Texto Contexto - Enferm. 2008; 17(4): 758-764. doi:10.1590/S0104-07072008000400018.
7. Beeckman D, Van den Bussche K, Alves P, Beele H, et al. The Ghent Global IAD Categorisation Tool (GLOBIAD) [Internet]. Skin Integrity Research Group - Ghent University 2017. Disponível em: https://images.skintghent.be/201849155917938_globiadportuguese.pdf.
8. Page MJ, Mckenzie JE, Bossuyt PM, et al. O comunicado do PRISMA 2020: uma diretriz atualizada para relatórios de revisões sistemáticas. BMJ 2021; 372:n71. doi:10.1136/bmj.n71.
9. Brasil. Lei nº 9.610, de 19 de fevereiro de 1998. Altera, atualiza e consolida a legislação sobre direitos autorais e dá outras providências. Brasília-DF: Diário Oficial da União, Seção 1, n. 36-E, p. 3, col. 2; 1998.
10. Pogacar SM, Maver U, Varda NM, Micetic-Turk D. Diagnosis and management of diaper dermatitis in infants with emphasis on skin microbiota in the diaper area. Intern J Dermatol. 2017. 57 (3). doi:10.1111/ijd.13758.
11. Sharifi-Heris Z, Farahani LA, Haghani H, Abdoli-Oskouee S, Hasanpoor-Azghady SB. Comparison the effects of topical application of olive and calendula ointments on Children's diaper dermatitis: A triple-blind randomized clinical trial. Dermatol Ther. 2018;31(6):e12731. doi:10.1111/dth.1273.
12. Blume-Peytavi U, Kanti V. Prevention and treatment of diaper dermatitis. Pediatr Dermatol. 2018;35 Suppl 1:s19-s23. doi:10.1111/pde.13495.
13. Salomé GM, Rocha CA, Miranda FD, Alves JR, Dutra RAA, Tenório AG. Algoritmos para prevenção e tratamento de dermatite associada à incontinência. ESTIMA, Braz. J. Enterostomal Ther. 18, 2020: e1320. https://doi.org/10.30886/estima.v18.837_PT.
14. Dall'Oglio F, Musumeci ML, Puglisi DF, Micali G. A novel treatment of diaper dermatitis in children and adults. J Cosmet Dermatol. 2021;20 (Suppl 1):1-4. doi:10.1111/jocd.14091.
15. Rogers SRNC, Thomas M, Chan BMD, Hinckley SKMSIS, Henderson CBSN. A Quality Improvement Approach to Perineal Skin Care: Using Standardized Guidelines and Novel Diaper Wipes to Reduce Diaper Dermatitis in NICU Infants. Advan Neonatal Care 21(3):p 189-197, June 2021. doi:10.1097/ANC.0000000000000795.
16. Helms LE, Burrows HL. Diaper Dermatitis. Pediatrics Review. 2021; 42(1): 48- 50. doi:10.1542/pir.2020-0128.
17. Alsatari ES, AlSheyab N, D'Sa JLD, Gharaibeh H, Eid S, Al-Nusour EA, Hayajneh AA. Effects of argan spinosa oil in the treatment of diaper dermatitis in infants and toddlers: A quasi-experimental study. Journal of Taibah University Medical Sciences. 2023; 18 (6): 1288-98.
18. Gray M, Bliss DZ, Doughty DB, Ermer-Seltun J, Kennedy-Evans KL, Palmer MH. Incontinence-associated dermatitis: a consensus. J Wound Ostomy Continence Nurs. 2007;34(1):45-56. doi:10.1097/00152192-200701000-00008.
19. Lazzarini R, Hafner MFS, Proença C, Lemes LR, Rodrigues AC, Sobral DV. Analysis of componentes and pH of a sample of wet wipers used for the hygiene of newborns and infantis. An. Bras. Dermatol. 2021; 96(6): 774-70. doi: 10.1016/j.abdp.2021.09.011.
20. Dunk AM, Broom M, Fourie A, Beeckman D. Clinical signs and symptoms of diaper dermatitis in newborns, infants, and young children: A scoping review. J Tissue Viability. 2022;31(3):404-45. doi:10.1016/j.jtv.2022.03.003.
21. Blaak J, Staib P. The Relation of pH and Skin Cleansing. Curr Probl Dermatol. 2018;54:132-42. doi:10.1159/000489527.
Critérios de autoria (contribuições dos autores)
1. contribui substancialmente na concepção e/ou no planejamento do estudo: Gabriela, Kelin
2. na obtenção, na análise e/ou interpretação dos dados: Gabriela, Lucas, Leticia
3. redação e/ou revisão crítica e aprovação final da versão publicada: Gabriela, Juliana e Roberta
Fomento e Agradecimento: Universidade Federal de Santa Catarina
Editor Científico: Ítalo Arão Pereira Ribeiro. Orcid: https://orcid.org/0000-0003-0778-1447
Editor Associado: Edirlei Machado dos-Santos. Orcid: https://orcid.org/0000-0002-1221-0377
Rev Enferm Atual In
Derme 2024;98(1): e024271